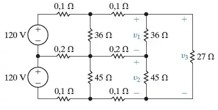
Determine v1, v2 e v3 no circuito da Figura P4.101.

Passo 1
Falaaa, pessoal! Como vocês estão? Bora pra questão! Fazendo as malhas, temos:

Isolando o sistema:

Resolvendo:
![]()
Passo 2
Encontrando as tensões pedidas:

Resposta
Resposta nos passos
Determine v1, v2 e v3 no circuito da Figura P4.101.

Falaaa, pessoal! Como vocês estão? Bora pra questão! Fazendo as malhas, temos:

Isolando o sistema:

Resolvendo:
![]()
Encontrando as tensões pedidas:

Resposta nos passos